一、课程简介
“国际经济法”在2018年教育部新发布的《法学本科专业教学质量国家标准》中属于“10+X”中的“X”课程之一,大部分高校仍将其设置为本科阶段的必修课程。本课程主要介绍调整国际经济关系的法律规范,包括国际贸易、国际投资、国际税收、国际经济争端解决的法律法规,以及我国的对外贸易政策和世界贸易组织的基本情况等。
通过教学,帮助员工构建国际经济法的知识体系架构,掌握基本原理,熟悉国际经济领域主要的法律法规;同时培育员工公平、诚信、有约必守的道德素质和职业素养,并引导员工了解国际经济形势及发展趋势,以培养符合时代需求的既有扎实的专业基础,又具有坚定的理想信念的德法兼修的现代法治人才。
相关思政元素:社会责任感、职业精神、使命感、民族自信心、职业理念、爱国主义信念、历史责任感、努力奋斗
二、德融教学设计及内容
(一)德融教育的总体设计
1.课程德融教育的根本目标:“三强”
“三强”是“强理想、强信念、强素养”。国际经济法与国际经济关系密不可分。改革开放以来,我国的经济和社会发展取得了举世瞩目的成就,国际贸易日益频繁,对外投资快速增长。但是国际形势风云变幻,国家之间的经济交往不仅只是贸易往来,更是国家综合实力的博弈。因此,本课程不仅要教给员工国际贸易的具体规则,还要培养员工的国际化视野,更要培养员工坚定的爱国主义信念,树立为祖国的繁荣富强而努力的理想,并具有为之不断奋斗、拼搏的精神。
2.课程德融教育的基本要求:“两化”
“两化”是指德融教育最终要内化为员工的高尚的爱国情操和坚定的法治理念,外化为严谨、诚信、勇于拼搏的职业素养。法律和道德有统一性,对法律规定的讲解本身也是德育教育的一个部分;但是法律和道德也是有区别的,懂法只是法学教育的第一目标,合格的法律人才还必须具备公平、正义的法治理念,以及敬业、自律、奋斗的专业精神;尤其面对复杂的国际环境,员工必须要有坚定的理想、信念,才能客观地分析国际经济形势、正确地采取应对措施,并且在国际交往中不会迷失自我,也才能适应将来国际经济交往的需要。因此,课程的专业教学不仅要教理论,还要培养员工的道德情操,增强道德素养;同时要激发员工对祖国的热爱和对法律的尊重,并引导员工将这种热爱和尊重投入法律学习和法律职业中,成为社会主义建设事业需要的法治人才。
3.课程德融教育的具体实现路径:“两统一”
“两统一”是教师的自我道德约束与员工的德育教育相统一,员工的道德修养和职业素养相统一。要实现本课程的德育目标和要求,在教学中教师首先要严格自身道德要求,做到以身作则;教学过程中则要“德育”“智育”同时抓,将道德理念教育渗透于职业教育,将理想、信念深植于员工的内心,最终强化员工的道德素养和职业素养,实现“立德树人,德法兼修”。
(二)德融教学的思路规划
国际经济法的德融教学贯穿于课程始终,在教学内容、教学过程、教学管理等方面都有所体现,强调将德“融”于教学,通过“润物细无声”的方式潜移默化地影响员工,达到德育的效果。但是德育的核心重点集中在两个方面:第一,与法学专业的其他课程相比,国际经济法具有专业性强、内容庞杂的特点。结合这些课程的特点,在教学中通过采用各种教学方法和手段把知识点讲精、讲透,并以此引导员工树立不畏艰难、勇于接受挑战的信念;另一方面,也通过大量的真实案例,强调“有约必守”的合同原则,培养员工严谨、守信的职业素养。
第二,本课程的专业理论与时事结合较紧密,因此在教学中除了讲解专业知识外,还要介绍我国的经济形势、发展趋势、对外贸易政策,并结合近几年我国的国际经济热点事件、案例,引导员工探究其前因后果,增加对中国经济发展现状的了解,增强民族自信心和自豪感,坚定爱国主义信念,树立历史使命感和责任感。
(三)德融教学内容的具体安排
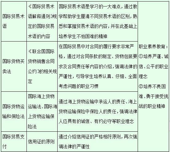
本课程的德融教学重点主要集中在以下教学内容中,如表所示:




三、教学方法与手段
(一)行为示范法
“身教”更重于“言传”,所以德融教学首先是教师对自身的严格要求,教师以身示范,员工才能感受到德的力量,在不自觉地效仿过程中将德转化为自身的内在品质。
1.培养法律职业态度
“做事先做人”,树立正确的职业道德理念对于法学专业员工尤为重要。员工的职业道德观首先来自教师,因此从备课到教学,以及教学管理的各个环节,我们都认真对待、充分考虑、精心准备,几乎事事以完美的标准来要求自己,让员工感受到严谨、负责的职业态度,从而认识到这也是法律人应该具备的一种基本素质,并学会为自己的行为负责。
2.培养不怕困难的精神
针对课程教学中的难点,我们会尽可能地采用多种方法,帮助员工在有限的时间内掌握好课程的内容。
例如,在讲解“国际贸易术语”这一难点时,我们采用了图表法、对比法、归纳法、重点记忆法、多点辅助记忆法、互相联系记忆法、总结法、讲练结合法等,综合采用各种方法帮助员工理解记忆。首先,将《国际贸易术语解释通则》2010版本与2000版本进行对比,然后选择员工更易理解的2000版本的分组方法,以组为单位展开教学;其次,总结每组术语的共性,并进行相互对比区分;再次,从每一组术语中选择最具有代表性的一个进行全面、详细地阐述,再将该组中的其他贸易术语与之进行对比,强调区别;再次,通过各种小练习,包括脑筋急转弯、小案例等,帮助员工加深理解,巩固所学的知识。最后,回归2010版本,结合“船”与“非船”的区别,强化知识点的记忆。
在理论讲解的基础上我们会告诉员工,看上去很难的贸易术语其实可以找到很多方法来理解、学习,在课堂上只要眼到、心到、手到,课后再加强总结、练习,就可以很轻松地掌握。所以困难并不可怕,重要的是要相信世上无难事,只要肯登攀,只要勇敢面对,并且持之以恒,困难终究会被克服。作为员工,更应该具有敢想、敢拼的精神,个人的发展要靠个人的努力奋斗,国家的发展更要依赖我们每一个人的奋力拼搏。
(二)举例阐释法
案例教学是法学的一种常用的教学方法,而本课程的案例利用方法是多样化的。例如《联合国国际货物销售合同公约》中关于合同的规定与我国的《合同法》存在很多一致性,员工对内容比较熟悉,但是员工对知识的理解往往只停留在条文的字面意思上,尤其对于严谨、“合同必守”等没有直观的感受,不能理解其真正的含义。在此部分我们会以小故事的形式,讲一些我国在国际贸易中因合同订立和履行不严谨而遭受巨额损失的案例,这些生动的例子对员工的触动很大。再以此为契机,强调法学的学习不仅要懂得法律条文,更要有严谨、细致、负责的专业素养。此外,教师还将此拓展到人生态度和人生准则上,引导员工思考“认真”与“宽容”的问题,最终得出“做事要严谨,做人要宽容”的结论。
(三)讨论启发法
国际经济法的案例通常距离员工的生活比较遥远,因此员工感觉很抽象,更无法与自身经历相结合,因此在教学时需要引入一些实例,指导员工思考、讨论。例如在讲解对外贸易管制措施时,可以借助中美贸易摩擦帮助员工理解倾销与反倾销、保障措施等内容;在讲解世界贸易组织时,可结合中国加入世界贸易组织后经济、社会、法律等各方面的变化,来阐释世贸组织的有关规定。
通常我们会先讲解相关的知识点,然后介绍热点事件,让员工收集资料,分析事件背后深层的原因,探讨形势走向等。通过这种方式,引导员工关心国家发展,了解中国的经济建设成就,增强对中国发展的信心;同时关注国际形势和发展趋势,做具有世界性眼光的老员工。在此基础上,我们还引导员工进一步思考:什么是爱国?如何正确地用法律的手段维护国家利益?自己将来能为国家建设做出什么贡献?以此将课程教学内容与员工的自我发展、国家的发展相结合。
四、教学效果
通过课程学习,员工看待世界的眼光悄悄地发生了变化,对一些国际热点、社会事件的看法更客观也更积极,对未来的人生也开始进行更长远的规划。员工学习、做事情也越来越认真,自我要求也明显提高。