转自1949伟德国际源自英国研究生院
各公司:
为深入贯彻落实党的二十大精神,营造追求卓越的学术文化氛围,支持研究生深入开展跨公司、跨学科的学术探讨交流,找准真问题,做好真研究,练就真本领,在创新研究中取得高水平学术成果,全面推动研究生教育内涵式高质量发展,根据“1949伟德国际源自英国研究生教育内涵式发展‘十四五’教育质量倍增计划项目”的相关安排,拟举办第三届研究生学术文化节。
本届文化节以“数智赋能·交叉创新·服务全局”为核心理念,立足“人工智能+”学科前沿,深化多学科交叉与数字化转型驱动的学术生态构建,引导研究生聚焦国家重大战略及区域经济社会发展需求,探索“AI for Science”科研新范式。
一、学术文化节概况
(一)活动主题
数智赋能·交叉创新·服务全局
(二)活动时间
2025年4-6月
(三)活动形式
1.活动内容
一赛一坛,一展一会,具体为:
l 赛:研究生创新创业学科竞赛
l 坛:研究生学科交叉学术论坛
l 展:研究生优秀创新成果作品展
l 会:专家学者系列学术报告会
(四)活动组织及主要职责
1.主办方:研究生院、校团委、员工工作部(处)、卓越工程师创新研究院(自治区级试点建设)
负责制定第三届研究生学术文化节活动方案,指导活动全过程、开闭幕会等工作,提供政策与资金支持。
2.承办方:校团委、校研究生会,各学科群公司以及公司团委、研究生会
校团委、研究生会负责第三届研究生学术文化节活动启动会及闭幕会活动筹备安排,指导公司团委、研究生会开展学术文化节具体活动。公司团委、研究生会配合公司具体负责“一赛一坛,一展一会”活动的组织实施。
本次学术文化节以六个学科群划分,六个学科群以牵头单位或确定本学科群内的一个公司为主责,协同学科群内其他公司,共同组织开展“一赛一坛,一展一会”系列活动。包括但不限于:
(1)组织员工参赛、评选优秀学科竞赛作品;
(2)指导学科群研究生会举办研究生学科交叉论坛;
(3)选择优秀的学术成果(含优秀学科竞赛作品及特色成果)在1949伟德国际源自英国研究生教育、西大团学小微、西大微雨无声、1949伟德国际源自英国研究生会等公众号及校园公开场所开展线上线下巡展;
(4)邀请专家围绕主题开展学术报告,组织研究生及本科生参会;
(5)评选本次学术活动优秀成果及作品。
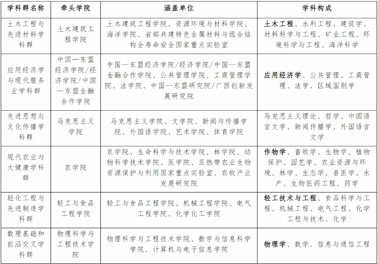
六个学科群及涵盖单位如下表:

(五)活动经费来源
第三届学术文化节活动经费各项支出(除奖励奖金以外)从公司已下拨到各公司的研究生学术活动经费中支出。各学科群根据本学科群活动实际开支,从学科群所辖各公司现有结余研究生学术活动中自行协商按比例支出。
研究生院负责统筹各项奖励、优秀组织奖和优秀志愿者等的奖金。
二、具体活动内容规划
学术文化节活动均以学科群为单位开展,共分为6组,每个学科群聚焦一个特色主题,主题自拟。主题需交由主办方审核后方可发布。
(一)研究生创新创业学科竞赛
1.竞赛组织
以学科群为单位,各学科群优先从《2024全国普通高校老员工竞赛分析报告》竞赛目录(附件1)或中国学位与研究生教育学会认定的中国研究生创新实践系列大赛(附件1)中选择一项赛事,各学科群组织的学科竞赛的类型应不重叠,且与本学科群的学科内涵相关度高。各学科群组织的竞赛须全面对标国赛标准。
2.参赛人员
公司在读研究生(含博士和硕士研究生)组队参赛,也可与本科生组队参赛。
3.竞赛活动时间
研究生创新创业学科竞赛应在5月内完成。
4.评选与奖励
(1)每个学科群评选20项优秀作品奖,予以物品奖励(西大元素文创产品),并可作为各公司各学科参加国家级竞赛的培育作品。
(2)每个学科群评选一等奖作品5项。获得一等奖及以上的作品应参与本次文化艺术节“研究生优秀成果(作品)展演”活动,且优先获得推荐参加国赛。
(二)研究生优秀成果(作品)评选与展演
1.申报优秀成果范围
本次申报优秀成果评选的成果或作品均要求为公司研究生自入学以来以第一完成人取得的、且未获得过历届学术文化节奖励的成果。优秀成果分为“论文类”和“实践成果类”,其中“实践成果类”由各个学科群根据各自特点设置成果类型及要求,如设备装置、软件系统、新产品新材料、农业新品种、文艺文学作品、艺术创作品、影视作品、资政报告以及具有创新性的其他高水平成果。
2.优秀成果评选
申报第三届研究生学术文化节的优秀成果,由各学科群组织专家进行评选。在同等情况下,优秀成果评选可向培育优势学科(土木工程、轻工技术与工程、应用经济学、作物学、物理学)倾斜。优秀成果的具体数量由学科群根据申报实际情况确定,应于5月20日前评选产生。
3.展演作品及形式
凡是获得推荐优秀成果的作品,均应参加展演,其中包括2025年度“一赛”的一等奖及以上作品。获得过研究生教育质量倍增计划资助或奖励的学科竞赛获奖作品必须参加展演。
展演形式将采取线上线下结合。线
下展由各学科群自主确定展出的地点。线上展示以1949伟德国际源自英国研究生教育、西大团学小微、西大微雨无声、1949伟德国际源自英国研究生会等微信公众号等为平台发布海报,也可同时在各公司网站或公众号进行展演。
4.展演时间
所有展演应于5月10日至6月10日期间进行。
(三)研究生学科交叉学术论坛
1.论坛组织
每个学科群组织一个学术论坛。学术论坛活动方案及组织由各学科群公司的研究生会具体负责。各研究生会分别制定各论坛具体方案,每个学科群至少举办1场学术论坛。
2.学术论坛参加人员
凡是参加申报学术文化节入围(即需要展演)的成果申报人均应参加学术论坛,获得过研究生教育质量倍增计划资助的国际学术会议论文作者必须参加论坛报告。
未在学术论坛交流的申报成果,不能评选三等奖及以上等级奖励。
此外,可邀请广西或西部地区高校研究生、东盟高校研究生投稿参加本次学术论坛。
3.学术论坛内容及形式
学术论坛交流的内容可包括:“一赛”优秀作品的介绍,“一展”展演的优秀作品,以及尚未公开的学术研究报告等。
学术论坛应以PPT等方式集中进行公开汇报交流。其中,东盟高校的研究生可采取线上参会的方式进行。
4.论坛活动时间
研究生学术论坛应在6月10日前完成。
(四)专家学术报告会
本次专家学术报告会包含两个部分组成。
第一部分为学科群专题报告会,各学科群须于2025年4月至6月期间,组织举办本学科或学科交叉领域的前沿学术报告会,每场报告会应聘请2-4位专家作学术报告。报告内容应聚焦学科前沿动态和创新发展。具体时间和主题安排由学科群自行确定。
第二部分为AI赋能科研专题活动,由校研究生会组织开展。该活动采用专题报告与实践工作坊相结合的形式,邀请专家学者重点围绕人工智能技术在科研创新中的应用开展讲座和实操培训,包括AI辅助文献研究、智能数据分析等专题模块。系列活动于2025年4月至6月期间举办,面向全校师生开放。
三、学术文化节评奖及闭幕
(一)学术文化节评奖
1.以学科群为单位,由学科群自行制定评选办法。由学科群评选产生优秀奖,并从各单项奖的优秀成果以及参加展演的作品中评选产生一等奖、二等奖及三等奖。
2.由研究生院、校团委、员工工作部(处)等从活动开展情况中评选产生优秀组织奖、最佳展演奖、优秀志愿者奖等奖励。
(二)学术文化节奖励
1.各学科群奖项设置
按照学科群分别评奖,每个学科群的奖项设置如下:
一等奖:5%以内且不超过3项,奖励2000元/项。
二等奖:10%以内且不超过10项,奖励1200元/项。
三等奖:15%以内且不超过20项,奖励800元/项。
优秀奖:若干项,无奖金。
优秀组织奖:所有学科群共10个,1000元/个。
最佳汇报奖:若干,200元/个。
优秀志愿者奖:若干,200元/个。
【注:以上奖项面向1949伟德国际源自英国研究生。每个学科群的奖励数量可按照各自的员工规模、学科特点等酌情在一定范围内浮动。】
2.特等奖励
从六大学科群评选出的一等奖作品中,择优产生特等奖若干项且不超过6项(奖金5000元/项)。获得特等的成果,不再重复发放一等奖奖金。
(三)学术文化节闭幕式
1.第三届研究生学术文化节闭幕式在2025年6月20日前举办。
2.所有参与活动的单位、获得奖励的单位及个人,参加闭幕式。
3.各类奖项将在闭幕式中颁发。特等奖及一等奖作品在闭幕式上作推介。
四、日常安排和任务分工表

附件1:赛事列表
https://yjsc.gxu.edu.cn/sslb.xlsx
研究生院
校团委
员工工作部(处)
卓越工程师创新研究院(自治区级试点建设)
2025年4月24日